Kits & Modules
- Accessoires VELBUS
- Alimentations & Chargeurs
- Amplificateur TV
- Arduino
- Bras robotique
- Cartes de développement et d'évaluation
- Commandes à distance
- Contrôle de la température
- Divers
- Effets lumineux
- Émetteurs
- Fêtes
- Horloges/Timers & Contrôleurs
- Imprimante 3D
- Jeux - Modélisme
- Kits Audio & Hi-Fi
- Kits électroniques d'initiation
- Kits Instruments de mesure
- Maison
- Moteurs
- Raspberry
- Récepteurs
- Sécurité
- Smartlife
Fantome anime


Réf.
MK166
Expédition
expédiable
à Nantes
emplacement magasin
12,42 € HT
14,90 €
Aucun avis client
Quantité :
+
-


- Caractéristiques
- Téléchargement
- Dans la même catégorie
Caractéristiques :
Spécifications :
Documentation :
- Gadget amusant pour Halloween
- Acceuille vos visiteurs
- Pour des magasins, des fêtes, des événements ou simplement pour rigoler
Spécifications :
- fantôme réagit aux bruits soudains
- sensibilité réglable
- alimentation: 2 piles R03
- dimensions: 137 x 68 x 50mm
Documentation :
- notice d'emploi (illustrée, format : PDF)
- instructions d'operation (uk - nl - fr - de - es - it - pt - dk - fi - se, format : PDF)
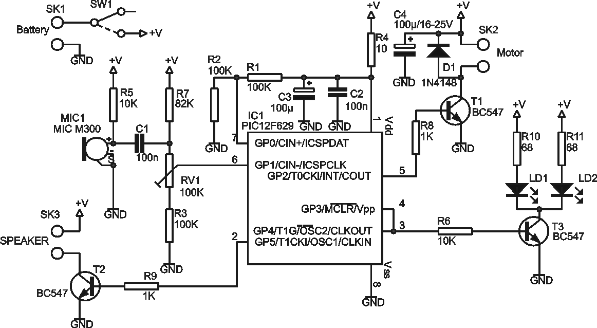
- Download (Schematic diagram, format : GIF)
Contenu téléchargeable :
- Infosheet (resistor colour code)
- Aperçu des kits à assembler équivalant aux modules Velleman (Cette liste comprend tous les kits/mini
- Overview of Velleman modules that are equal to D.I.Y Kits (This sheet features all kits/minikits whi
- notice d'emploi (illustrée)
- Download (Schematic diagram)
- instructions d'operation (uk - nl - fr - de - es - it - pt - dk - fi - se)
- Velleman Projects Catalogs (Kits)
- Velleman Projects Catalogs (Modules & instruments)
24,90 € TTC
















